025-85701370
15150661692
首页
技术实力
质量特性测试设备
静平衡测量与装调设备
技术创新
测试服务及技术支持
知识产权
联系我们
公司简介
工程业绩
资质证书
专业团队
质量质心测试设备
多维式质量质心测试台
回转式偏心测试台
双立面质量质心测试台
托架式质量质心测试台
特定角回转式质量质心测试台
倾斜式质量质心测试台
转动惯量测试设备
扭摆式转动惯量测试台(机械式)
无阻尼转动惯量测试台
套筒滚动式转动惯量测试台
框架旋摆式转动惯量测试台
激振式转动惯量测试台
质量质心惯量综合测试设备
多工位集成式综合测试台
单工位集成式综合测试台
工装六姿态综合测试台
机械自动转换六姿态综合测试台
全自动质量质心惯量综合测试台
质量特性专用测试设备
卫星质量特性测试系统(分体式)
卫星质量特性测试系统(工装六姿态)
卫星质量特性测试系统(机械自动转换六姿态)
无人机质量特性测试系统(分体式)
无人机质量特性测试系统(工装六姿态)
无人机质量特性测试系统(机械自动转换六姿态)
全自动质量特性测试系统
发动机动力总成质量特性综合测试系统
贮箱动态质心测试系统
形心和质心测量系统
船舶与海洋工程模型重心惯量调节系统
超小量程质量质心惯量测试系统
超大量程质量质心惯量测试系统
转子转动惯量测试仪
电机转子质量特性测试系统
方向盘转动惯量测试仪
车辆质量特性测试系统
车辆转动惯量测试系统
轮胎转动惯量测试仪
军用非标测试设备
马歇特锤击试验机
火箭发动机推力试验台
推力传感器标定台
压力传感器标定台
DJ径向跳动及舱段轴线距离测量系统
外形尺寸检测仪
同轴度测试系统
动平衡试验台
摆差测试仪
壁厚差检测仪
密封性检测系统
跌落试验台
惯性主轴测试与装调系统
电控系统
数据采集控制系统
软件系统
防爆系统
视频展示
静值静平衡测量与装调设备
空间轴系(光电稳瞄)静平衡测量与装调系统
垂直轴系(螺旋桨桨叶)静平衡测量与装调系统
垂直轴系(发动机叶片)静平衡测量与装调系统
水平轴系(陀螺类)静平衡测量与装调系统
无阻尼静平衡测量与装调系统
多维式高精度静值矩测量系统
自平衡式静值矩测量系统
平衡式静值矩测量系统
悬浮式静平衡机
静平衡装调软件
叶片静值矩分列软件
滚动机械式静平衡机(卧式)
滚动数字式静平衡机(卧式)
动值静平衡测量与装调设备
摩擦预紧力测量与装调系统
启动力矩测量与装调系统
静平衡专用测量与装调设备
惯导静平衡高精度测量与装调系统
飞机螺旋桨无阻尼静平衡测量与装调系统
飞机发动机叶片全自动静值矩测量与分列系统
发动机叶片静值矩测量与装调系统(自平衡式)
发动机叶片静值矩测量与装调系统(多维式)
飞机螺旋桨桨叶双向多角度静值矩测量系统
直升机主桨叶静值矩测量系统
汽轮机叶片静值矩测量系统
转子静平衡机
两自由度机械式静平衡机
质量特性测试技术创新
静平衡测量与装调技术创新
质量特性测试技术创新成果
静平衡测量与装调技术创新成果
与国内外质量特性测试技术对比
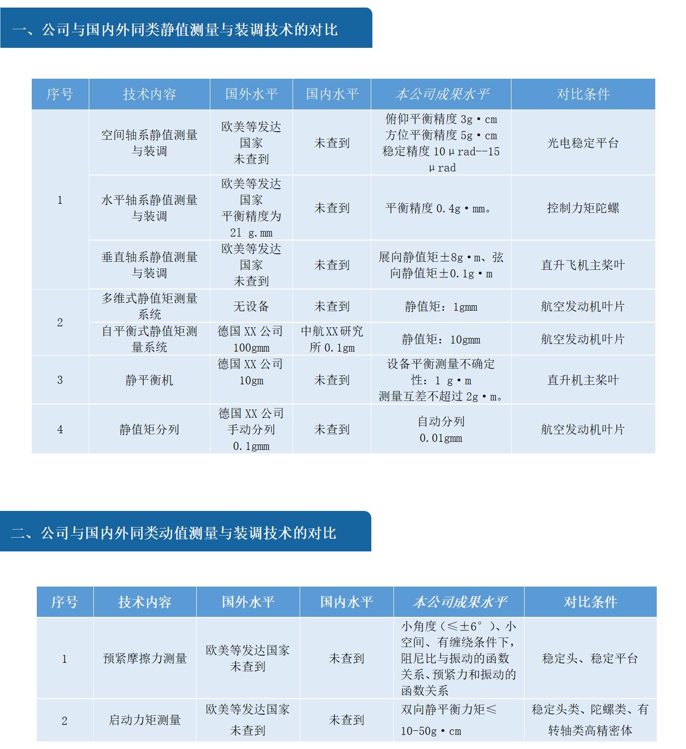
与国内外静平衡测量与装调技术对比
测试服务
质量质心测试技术支持
质量质心测试技术总体介绍
多维式质量质心测试技术介绍
回转式偏心测试技术介绍
双立面质量质心测试技术介绍
托架式质量质心测试技术介绍
特定角回转式质量质心测试技术介绍
倾斜式质量质心测试技术介绍
模块式质量质心测试技术介绍
转动惯量测试技术支持
转动惯量测试技术总体介绍
机械扭摆式转动惯量测试技术介绍
无阻尼扭摆式转动惯量测试技术介绍
框架旋摆式转动惯量测试技术介绍
套筒滚动式转动惯量测试技术介绍
激振式转动惯量测试技术介绍
质量质心综合测试技术支持
质量质心惯量综合测试技术总体介绍
多工位集成式综合测试技术介绍
单工位集成式综合测试技术介绍
工装六姿态综合测试技术介绍
机械自动转换六姿态综合测试技术介绍
静平衡测量与装调技术支持
静平衡测量与装调技术总体介绍
静值测量与装调技术介绍
动值测量与装调技术介绍
质量特性测试解决方案
质量质心测试解决方案
转动惯量测试解决方案
质量质心惯量综合测试解决方案
静平衡测量与装调解决方案
静值测量与装调解决方案
动值测量与装调解决方案
发明专利
软件著作
勇于创新 技术引领
技术创新
质量特性测试技术创新
静平衡测量与装调技术创新
质量特性测试技术创新成果
静平衡测量与装调技术创新成果
与国内外质量特性测试技术对比
与国内外静平衡测量与装调技术对比
与国内外静平衡测量与装调技术对比
技术创新